]article_adlist-->
欧博娱乐城欧博乐app网址 扫描二维码查阅公告全文 ]article_adlist-->华虹半导体有限公司(以下简称“华虹公司”、“刊行东谈主”或“公司”)初度公确立行股票并在科创板上市的肯求依然上海证券交游所(以下简称“上交所”)上市审核委员会审议通过,并依然中国证券监督处罚委员会(以下简称“中国证监会”)证监许可〔2023〕1228号文快乐注册。《华虹半导体有限公司初度公确立行股票并在科创板上市招股评释书》在上海证券交游所网站(http://www.sse.com.cn/)和相宜中国证监会规则条目网站(中国证券网,http://www.cnstock.com;中证网,https://www.cs.com.cn;证券时报网,http://www.stcn.com;证券日报网,http://www.zqrb.cn ;经济参考网,http://www.jjckb.cn)清晰,并置备于刊行东谈主、上交所、本次刊行联席主承销商国泰君安证券股份有限公司、海通证券股份有限公司、中信证券股份有限公司、中国外洋金融股份有限公司、东方证券承销保荐有限公司、国开证券股份有限公司的住所,供公众查阅。
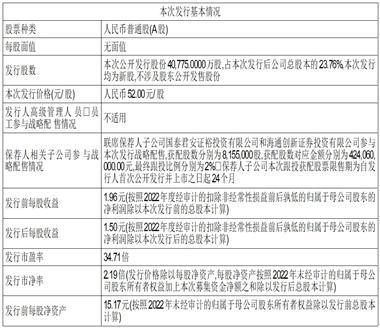
刊行东谈主:华虹半导体有限公司
另据澎湃新闻报道,截至目前,碧桂园仍未能支付应该于8月7日支付的两笔美元债的票息。两笔债券分别为碧桂园 4.2% N20260206(ISIN:XS2210960022)和碧桂园 4.8% N20300630(ISIN:XS2210960378)。
博彩澳门杂志社皇冠客服飞机:@seo3687“‘惠员’享9.5折优惠。如结账时店员未告知‘惠员’优惠,则该笔消费免单。”在新开业的惠多港购物中心,每家门店前摆放的橙色提示牌显得格外醒目,从9.5折、9折到2件6折,大多数商家提供了直接的购物折扣,吸引顾客加入购物中心的付费会员体系——“惠员”。

联席保荐东谈主(联席主承销商):国泰君安证券股份有限公司
联席保荐东谈主(联席主承销商):海通证券股份有限公司
平博真人百家乐皇冠信用盘联席主承销商:中信证券股份有限公司
联席主承销商:中国外洋金融股份有限公司
联席主承销商:东方证券承销保荐有限公司
厦门市同安区应对新冠肺炎疫情工作指挥部26日发布,根据厦门市疫情防控指挥部统一部署,及时有效发现控制传染源,阻断疫情传播,决定于2021年9月27日(周一)8:00—20:00开展同安区第八轮全员新冠病毒核酸检测。有关事项通告如下:联席主承销商:国开证券股份有限公司
英国足球注册人数2023年7月31日 uG环球色碟
当今送您60元福利红包,径直提现不套路~~~快来参与活动吧!
海量资讯、精确解读,尽在新浪财经APP